Logo
../projetos

Gerenciador de estoque

O projeto consiste em uma API backend que modela o gerenciamento de estoque e vendas por meio do controle de produtos, fornecedores, clientes, pedidos e pagamentos. O sistema organiza os relacionamentos entre essas entidades, permitindo registrar pedidos com múltiplos produtos, controlar quantidades por meio de itens de pedido e associar pagamentos aos clientes, garantindo uma estrutura clara e consistente do domínio.

SpringBootJavaPostgresql
Voltar para Projetos

Modelagem de domínio

Imagem da sessão Modelagem de domínio

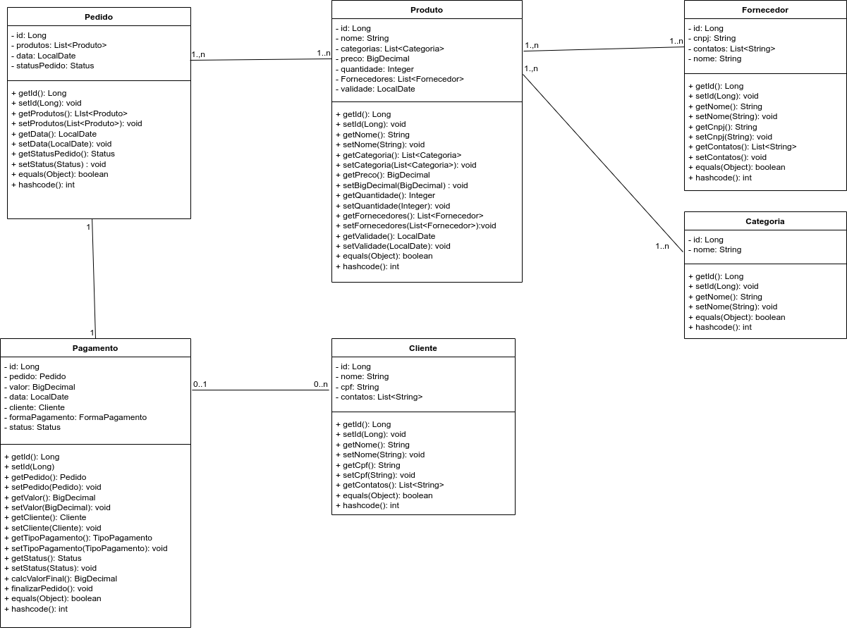
Relacionamento entre entidades

Imagem da sessão Relacionamento entre entidades

URL de autenticação

Imagem da sessão URL de autenticação

URL de login e token JWT

Imagem da sessão URL de login e token JWT

GET - Produtos

Imagem da sessão GET - Produtos

POST - Pedidos

Imagem da sessão POST - Pedidos

POST - Pagamento inicializado

Imagem da sessão POST - Pagamento inicializado

PATCH - Pagamento finalizado

Imagem da sessão PATCH - Pagamento finalizado
../contato

Vamos trabalhar juntos? Entre em contato